Прошли те времена, когда застройщики и не слыхали о контуре заземления.
Сейчас они прекрасно знают, что нужно думать о своей безопасности, о защите многочисленного оборудования, в приобретение которого были вложены немалые деньги. Чтобы заземляющий контур максимально эффективно выполнял свои функции, его нужно грамотно рассчитать. Все, о чем пойдет речь ниже, как раз и посвящено решению этого вопроса.
Из труб со стенками минимум 0, 35 см;.
Арматуры или круга. Подходит прокат диаметром не менее 1, 6 см;.
Металлического уголка с полками не тоньше 0, 4 см.
Связующим звеном между электродами служит полоса стальная с размерами 0, 4 х 1, 2 см. Заземляющие электроды размещают:

В ряд;.
Треугольником;.
Наподобие квадрата или иной геометрической фигуры.
Что мы должны иметь по окончании расчета сопротивления контура заземления.
Выполнение расчета контура заземления - это не вопрос теории, плодом наших усилий будет ответ на вполне практические вопросы:

Сколько же заземляющих стержней будет размещено в монтируемом нами контуре;.
Для полосы, соединяющей их, мы найдем длину.
Главнейший параметр при расчете контура заземления - это его сопротивление. В пуэ на этот счет есть такие указания:

Для электросети с напряжением 220 в - 8 ом;.
С напряжением 380 в - 4 ом.
Формула, по которой будем рассчитывать, имеет вид: R = R0/? В * N:

R0 здесь обозначает сопротивление отдельно взятого электрода;.
R - сопротивление в целом;.
В - коэффициент, характеризующий востребованность электрической цепи, другими словами - коэффициент использования заземлителей;.
N - количество электродов в контуре заземления.
А вот формула, по которой мы определим сопротивление одного составляющего электрической цепи:

Где:

Экв - обозначает удельное сопротивление грунта эквивалентное. Измеряется в Ом * м. определить его можно из таблицы. Подходит она в том случае, если грунт однородный;.
Raschet3.

L - длина заземляющего стержня. Чем больше? Экв, тем больше L. если грунт такой, что электроды, длину которых мы рассчитали, в него не войдут, то выход в увеличении их количества;.
d - диаметр электрода;.
Т - длина промежутка земля - середина электрода.
При этом последние 3 значения берем в м. если грунт имеет неоднородное строение и состоит из 2 слоев, то придется делать расчет по формуле:

В этой формуле? - коэффициент сезонный климатический; удельное сопротивление 1 и 2 слоя земли обозначается соответственно? 1 и? 2; символом? Обозначено толщину 1 слоя; t - глубина траншеи, которую необходимо вырыть под электрод. Значение? Найдем, воспользовавшись таблицей:
Устройство контура заземления при данных обстоятельствах выполняется при опускании стержней на всю толщу 1 слоя и частичном задействовании второго.
Рассчитываем нужное количество стержней.
Для того чтобы узнать, сколько же стержней нам потребуется, определим из ниже приведенной таблицы Rн, т. е. сопротивление нормируемое:
В случае если параллельно расположенный элемент не брать во внимание, то количество стержней определяется так:
Берем сопротивление R0;.
Умножаем его на коэффициент климатический сезонный? Делим произведение на нормируемое сопротивление Rн.
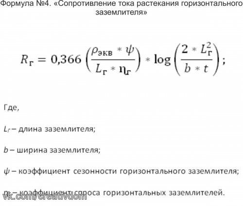
n0 = R0/? х Rн. Теперь уделим внимание параллельному заземлителю. Вот так выглядит формула для определения его сопротивления:
Для вычислений потребуются данные о длине стержня. Для заземлителей, расположенных в ряд и по контуру, формулы разные. В 1 случае Lг определим так:
От найденного ранее n0, отнимаем 1;.
Умножаем полученное на a - промежуток между стержнями.
Во 2 случае Lг = a. теперь у нас есть все данные для определения сопротивления стержней, расположенных перпендикулярно к земле - Rв, учитывая горизонтальные заземлители. Для этого:
Умножаем сопротивление горизонтального заземлителя Rг на нормируемое сопротивление Rн;.
Затем находим разницу между Rг и Rн;.
Умножаем первый результат на второй.
Осталось подставить полученное в формулу и найти общее количество заземлителей: 19216\_Html_7385ec17.
Здесь:
В - коэффициент использования. На его значение пролет между электродами влияет. В случае, если в качестве заземляющих электродов выбраны трубы выстроенные в одну линию и объединенные полосой, то значение коэффициента можно выбрать из таблицы;.
n - количество заземляющих электродов;.
Только в том случае, если в результате получится число дробное, то результат округлим в сторону большую.
Измерение контура заземления.
Чтобы полностью удостовериться в безупречной работе заземления, необходимо произвести измерения контура заземления, для чего существуют специально предназначенные для этого приборы. Своевременно проведенные измерения помогут:
Эксплуатировать электроприборы, не опасаясь поражения электрическим током;.
Своевременно выявить слабые параметры и характеристики, ведь могут измениться характеристики грунта или вдруг заржавеет какой-то элемент.
Контур заземления, схема которого приведена ниже, подходит идеально для частного дома. Опыт показывает, что для среднестатистического особняка достаточно 3 электродов, которые в плане создают равнобедренный треугольник со сторонами 120 см.
Далее читайте статьи о квартире после ремонта http://remont.ru-best.com/remont-kvartir/kvartira-posle-remonta