2 варианта инкубатора из холодильника своими руками (ручной и автоматический) (материалы, этапы работ, процесс вывода птенцов.
Вариант номер 1: ручной инкубатор из холодильника (фото 1-3).
Простой способ изготовления инкубатора своими руками из холодильника, который предлагает Виктор крюков (краснодарский край, тихорецкий район.
Понадобится:
- Четыре лампочки по 100 ватт.
- Регулятор температуры.
- Решетка, которая вместит выкладку яиц из расчета ста куриных и восьмидесяти утиных и гусиных яиц.
Этапы работы:
1. в холодильной дверце выполняется прорезь в форме окна, схожая по диаметру со спичечным коробком.
2. на фото 1 представлена установка терморегулятора, закрепленного клейкой лентой снаружи дверцы с целью предотвращения падения.
3. изнутри осуществляется крепление патронов под четыре лампочки и термометра (фото 2.
4. фото 3 иллюстрирует постановку решетки в инкубаторе своими руками в холодильнике для яиц с помещением под нее емкости с водой.

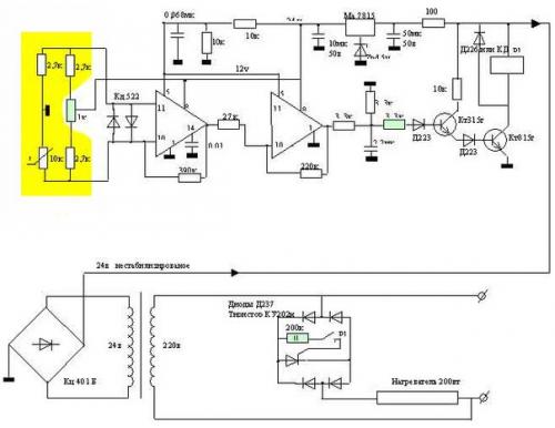
Вариант номер 2: автоматический инкубатор из холодильника (подписанные рис. 1-3).
Этот способ изготовления инкубатора более сложный и потребует значительно больше времени на сборку. При использовании холодильников марки "Памир", "Бирюса" или другие марки схожих габаритов - вместимость яиц составит около пятисот штук.

Потребуется:
- Регулятор температуры.
- Нагревательный элемент.
- Два вентилятора от компьютера.

Этапы работы:
1. мы удаляем морозильную камеру из холодильника.
2. устанавливаем регулятор температуры (рис. 3) 3. изготавливаем лотки для яиц.
4. собираем инкубатор согласно рисункам.
5. плата датчика температуры обозначена желтым цветом. Резисторы, производящие регулировку, отмечены зеленым цветом, для процесса настойки рабочей температуры используется резистор 1 ком. Изменение диапазона температуры влечет за собой изменение резистора 1 ком.

Информация и советы успешного применения инкубаторов:
1. необходимый режим температуры с начала жизненного цикла птенцов должен составлять 38\xB0 с.
2. яйца требуют ежедневного орошения водой и поворачивания в утреннее и вечернее время. Данные манипуляции можно прекратить за неделю до предполагаемого вывода. Подробнее см. Таблицу.
3. залогом успешной инкубации является отбор нужных яиц. Внимание следует обратить на форму яйца, которая должна представлять собой овал, и отсутствие на скорлупе отложений извести в виде бугорков. Для инкубации гусят яйца круглой формы или сдавленные непригодны. При соблюдении условий выбора яиц вероятность выведения жизнеспособных птенцов составляет не менее 80%.



Подробнее читайте информацию о ремонте квартиры своими руками http://remont.ru-best.com/remont-kvartir/remont-kvartiry-svoimi-rukami